DOI: https://doi.org/https://doi.org/10.57187/s.4581
female sex worker
men who have sex with men
people who inject drugs
The Swiss National Programme to Stop HIV, Hepatitis B Virus, Hepatitis C Virus and Sexually Transmitted Infections (NAPS) aims to eliminate HIV and HCV transmission and reduce the spread of sexually transmitted infections in Switzerland by 2030 [1]. Previous research has shown that increasing screening frequency can significantly lower the prevalence of certain bacterial sexually transmitted infections in Switzerland, such as syphilis [2]. However, the optimal screening intervals for other sexually transmitted infections, such as Neisseria gonorrhoeae and Chlamydia trachomatis, remain uncertain. Currently, sexually transmitted infection screening and testing in Switzerland is not covered by compulsory health insurance unless symptoms are present or there is a justified suspicion of infection. HIV testing is covered under provider-initiated counselling and testing (PICT) guidelines, while HCV screening is not covered [3].
With the increasing recognition of asymptomatic sexually transmitted infection transmission, assessing the effectiveness of various screening strategies within the Swiss context has become increasingly important [4]. Previous studies have highlighted the heightened infection risk among specific populations such as men who have sex with men (MSM) and female sex workers (FSW) [5, 6]. In response, NAPS prioritises expanding screening efforts and improving access to testing for at-risk groups. This includes revising testing strategies based on evidence and ensuring equitable access for all, including individuals with limited financial resources.
The present modelling study was conducted with two key objectives: to assess the impact of increased screening frequencies and to provide guidance for official sexually transmitted infection screening recommendations by the Swiss Federal Office of Public Health (FOPH). Currently, screening guidelines are available only from the Swiss AIDS Federation (Aids-Hilfe Schweiz [AHS]) [7].
The study seeks to identify the most effective screening strategy, considering key populations and optimal screening frequencies to reduce the incidence of HIV, HCV, syphilis, Neisseria gonorrhoeae and Chlamydia trachomatis in Switzerland. Additionally, it evaluates the economic impact of integrating such a strategy into the Swiss compulsory health insurance benefit package.
Screening strategies are determined based on a combination of factors, including key population, type of infection and screening frequency. Following the recommendations outlined by the Swiss AIDS Federation and considering data availability, the study focuses on three key populations:
MSM and PWID were further subdivided into two subgroups: those at higher risk and those at lower risk of sexually transmitted infections. According to recommendations from the Swiss AIDS Federation, MSM in Switzerland are considered at higher risk if they had 12 or more non-steady partners per year [8]. For PWID, the Swiss Federal Office of Public Health LoveLife campaign defines higher risk of HIV and HCV as having ever shared needles or injection equipment [9].
Screening frequencies for all five infections under study – HIV, hepatitis C virus, syphilis, Neisseria gonorrhoeae and Chlamydia trachomatis – were modelled based on the behavioural risk level of each target group: individuals at lower risk undergo annual screening, while those at higher risk are screened two to four times per year [7]. All FSW were classified as being at high risk of sexually transmitted infections due to their typically high number of partners.
A significant proportion of pre-exposure prophylaxis (PrEP) users in Switzerland are enrolled in the Swiss PrEPared study, where they undergo frequent screening for sexually transmitted infections [10]. Consequently, pre-exposure prophylaxis users were excluded from our analysis.
We modelled screening for different combinations of key populations and infections based on Swiss AIDS Federation recommendations [7]. Specifically, we simulated the impact of screening for all infections except HCV among MSM and FSW, while for PWID, screening was modelled only for HIV and HCV.
Screening frequencies were defined in increments, starting from a baseline level (0×) and increasing by one additional annual screen up to a maximum of four screens per year (4×). The baseline screening frequency (0×) represents the current status quo of testing within the key populations in Switzerland, without any interventions offering screening at reduced prices. A 1× screening scenario refers to the provision of one annual screen for everyone within a given key population, taking the actual testing uptake rate into account.
Based on the above recommendations, a total of 36 screening strategies were defined and simulated. Additionally, 16 comparator scenarios were established, each representing a baseline screening frequency for each disease and key population, simulating the current observed screening uptake in Switzerland. The modelling conventions for the key populations are as follows: MSM with higher partner numbers (MSM_HR), MSM with lower partner numbers (MSM_LR), female sex workers, people who inject drugs with equipment sharing (PWID_HR) and other PWID (PWID_LR). A list of all simulated screening frequencies is provided in the appendix (table S2).
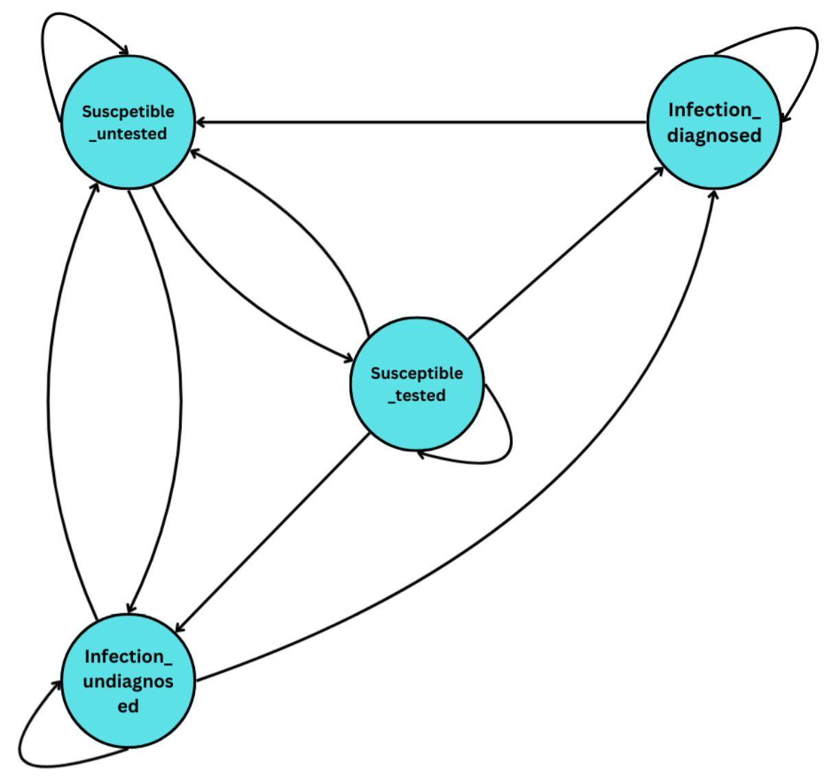
A Markov model was developed to simulate the impact of increased screening within each target population. The model runs on weekly time steps and comprises four health states: (1) susceptible, untested, (2) susceptible, tested, (3) infected, diagnosed, and (4) infected, undiagnosed, as outlined in figure 1. The transition probabilities for each infection were defined separately and were informed by a variety of data sources as well as published literature as outlined in the appendix. The observed values of the population were fitted to a Dirichlet distribution – a conjugate prior to the multinomial distribution – and sampled 1000 times to incorporate parameter uncertainty.

Figure 1Markov model structure. The model consists of four health states: (1) susceptible and untested, (2) susceptible and tested, (3) infected but undiagnosed, and (4) infected and diagnosed. Individuals can transition between these states on a weekly basis. Not all infections involve all transitions. For example, in the case of HIV, the transition from “Infection, diagnosed” to “Susceptible, untested” is zero, as individuals do not return to an untested susceptible state after diagnosis. Similarly, transition probabilities may differ by infection type depending on natural clearance or treatment efficacy.
For each screening strategy, we assessed two primary outcomes:
Healthcare in Switzerland is funded through mandatory basic insurance, with individuals paying monthly premiums and covering medical costs up to a set deductible (franchise). Beyond this, insurance covers expenses minus a co-payment, until a maximum out-of-pocket limit is reached. Except for HIV, screening for sexually transmitted infections and HCV is covered by insurance when symptoms are present or an infection is suspected. Otherwise, screening is subject to the deductible, which may discourage access [11].
To assess the cost implications for insurance providers, we analysed two distinct scenarios of insurance coverage: one with and one without the waiver of the deductible component (referred to here as with or without franchise-waiver). The decision to offer screening with or without a franchise-waiver substantially affects the estimated financial burden on insurers, as implementing a franchise-waiver leads to higher costs for them. A screening strategy is considered cost-saving if its total implementation cost is lower than the projected expenses for treating the infections it prevents. Additionally, we assumed that the screening uptake rate remained constant, regardless of whether a franchise-waiver is in place. We considered the full range of deductible thresholds offered in Switzerland (CHF 300 to CHF 2500) for the franchise-waiver scenario. Detailed assumptions on the franchise-level enrolment and insurer cost shares can be found in the appendix.
The cost implications to insurance providers under different screening evaluation strategies were assessed in terms of their cost-saving potential. Cost-saving outcomes were evaluated across four scenarios, ordered by increasing cost assumptions: (1) acute treatment with franchise-waiver, (2) acute treatment without franchise-waiver, (3) chronic treatment with franchise-waiver, and (4) chronic treatment without franchise-waiver. This hierarchical structure reflects the logic that if a screening strategy is cost-saving under the most conservative assumption (acute treatment with franchise-waiver), it will also be cost-saving under all less-conservative scenarios. Conversely, if a strategy is only cost-saving under the final scenario (chronic treatment without franchise-waiver), it will not be cost-saving under any of the cheaper evaluation strategies. This framework allows us to assess the robustness of each strategy’s cost-saving potential across increasing cost assumptions.
To assess the validity of our model, we compared the model-estimated incidence rates under baseline screening conditions with empirically observed incidence data for key populations, including MSM and FSW.
Multiple data sources were used to inform model parameters. Empirical data on screening uptake, test positivity, disease prevalence and risk behaviours were drawn from BerDa, the Swiss STAR trial and EMIS-2017 [5, 12]. BerDa is an electronic tool developed by the Swiss Federal Office of Public Health for history-taking, counselling and recording related to HIV, HCV and sexually transmitted infection [3]. It captures self-reported information on sexual risk, behaviours and previous infections. Additionally, most test centres using BerDa also reported laboratory-confirmed diagnoses of HIV, HCV and sexually transmitted infections. For our analysis, we used BerDa data for one year, from June 2023 to June 2024. The data was collected from 19 voluntary counselling and testing centres across Switzerland, of which only two did not report laboratory-confirmed outcomes. The Swiss STAR trial also provides laboratory-confirmed diagnoses, whereas EMIS-2017 relies on self-reported data.
Additional parameters – such as treatment success and uptake rates, diagnostic sensitivity and specificity, proportion of symptomatic and asymptomatic infections and population estimates – were obtained from published literature. Population estimates were updated to reflect the current year based on Switzerland’s overall population growth trend. SWICA provided data on health expenditure and insurance demographic profiles. For model validation, empirically observed incidence rates in Switzerland were taken from the most recent population-specific, laboratory-confirmed incidence estimates available, derived from the Swiss STAR trial, which was conducted in 2017 [5, 6]. Data from the Swiss HIV Cohort Study and Swiss PrEPared could not be obtained. A summary of key model parameters and data sources is presented in table 1, while further details, including a complete list of model parameters and their sources, are provided in appendix table S1.
Table 1Overview of modelling parameters and key data sources. Notes: Exact values for each parameter can be found in appendix table S1.
| Parameter category | Parameters | Key data sources |
| Population size | Size of the populations of men who have sex with men, female sex workers and people who inject drugs | Schmidt & Altpeter (2019) [37]; Vernazza et al. (2020) [6]; Bihl et al. (2021) [35]; UNAIDS [38] |
| Risk behaviour | Proportion engaging in high-risk behaviour (e.g. multiple partners, equipment sharing) | BerDa EMIS-2017 [39]; Swiss STAR Trial [40] |
| Disease prevalence | HIV, syphilis, Neisseria gonorrhoeae, Chlamydia trachomatis, HCV prevalence by group | Bigler et al. (2023) [41]; Schmidt & Altpeter (2019) [37]; Swiss STAR Trial [40]; UNODC [42] |
| Screening uptake | Proportion tested in past year by infection and risk group | BerDa EMIS-2017 [39]; Expert opinion |
| Test characteristics | Test-positivity rate and diagnostic sensitivity and specificity by infection | BerDa EMIS-2017 [39]; Nevin et al. (2008) [43]; Park et al. (2020) [44]; Vetter et al. (2020) [45] |
| Treatment parameters | Treatment uptake and success rates by infection | Expert opinion; Kohler et al. (2015) [46]; Nevin et al. (2008) [43]; Wandeler et al. (2015) [47] |
| Transmission parameters | Onward infections per untreated case | Garnett et al. (1997, 1999) [48, 49]; Paltiel et al. (2006) [50]; Potterat et al. (1999) [51] |
| Symptomatology | Proportion of asymptomatic infections | Cui et al. (2024) [52]; ECDC [53]; Maheshwari et al. (2008) [54]; Martin-Sanchez et al. (2020) [56] |
| Self-clearance (HCV) | Proportion of untreated infections that self-clear | Grebely et al. (2014) [56] |
HCV: hepatitis C virus; HIV: human immunodeficiency virus.
To estimate the cost implications of screening and treatment, we also estimated the cost of a single screening test as well as the costs of acute-care treatment for all five infections, chronic-care treatment for HIV and HCV, and of severe complications of Neisseria gonorrhoeae, Chlamydia trachomatis, syphilis. The estimated cost of screening is inclusive of the cost of consultation as well as the actual screening cost. Consultation costs for screening for any test include 20 minutes of consultation time with an infection specialist as well as personnel time for blood draw, for preparing the test, and for communicating results to the patient (appendix table S5). The cost of screening is estimated from data from SWICA insurance, which covers 20% of the Swiss population and has data on the actual number of tests undertaken and costs incurred by different test centres. Aggregated SWICA data from 2021–2022 provide information on insured individuals, completed screening tests, and associated costs, stratified by age group and franchise level. The mean and 95% CI of the cost of a single screening test was calculated by aggregating over the age group, franchise and year. In line with approved practices, costs for Neisseria gonorrhoeae and Chlamydia trachomatis screening include testing from three separate swab sites [13].
The cost of medication and treatment were added to the cost of consultation to obtain the final cost of treating one infection. Treatment and medication costs were derived from the official tariff structure of medical services and from the Swiss Federal Office of Public Health-mandated costs for speciality medical products and services [14, 15]. Treatment guidelines for each infection were taken from the Swiss Society for Infectiology [16].
While the costs used in this analysis are estimated from a macroeconomic societal perspective, we also calculated the costs of treating a single infection – both acute and chronic care. A summary of the screening and treatment costs are tabulated in appendix table S3. The costing methodology and guidelines are further detailed in the tables S4 and S5 in the appendix.
To assess the robustness of our model results to variations in key input parameters, we ran sensitivity analyses, comparing changes to the status quo values based on the observed data. The choice of these sensitivity analyses was based on the parameters that had the most uncertainty and the greatest potential to influence results, as well as with the least available data:
A detailed description of the modelling methods can be found in the appendix.
To validate the Markov transition dynamics of our model, we compared the model-estimated incidence of HIV, syphilis, Neisseria gonorrhoeae and Chlamydia trachomatis under the baseline status quo screening frequency with the incidence observed in the STAR trial for the key populations of MSM and FSW [5, 6]. Figure 2 presents a comparison of the model-estimated incidence against the observed incidence. Except for Neisseria gonorrhoeae in the high-partner-number MSM group, our model accurately estimates the observed incidence. Due to a lack of data on population-representative incidence estimates, we were unable to compare our results for PWID.

Figure 2Comparison of model-estimated and observed incidence per 100 person-years. The model-estimated incidence was compared with observed incidence across various populations for human immunodeficiency virus (HIV), syphilis (SYP), Chlamydia trachomatis and Neisseria gonorrhoeae. Observed incidence data was obtained from the Swiss STAR trial. The vertical bars show the 95% confidence intervals of the incidence in the trial (observed incidence) and the horizontal bars show the 95% predictive intervals of our model with re-sampling of parameter values (estimated incidence). FSW: female sex workers; MSM_HR: men who have sex with men with higher partner numbers; MSM_LR: men who have sex with men with lower partner numbers.
Figure 3 illustrates the impact of expanded sexually transmitted infection screening on incidence in Switzerland. As the screening frequency increases, incidence declines across all infections as compared to the baseline incidence under the status quo screening frequency. The most prominent reduction is observed for HCV among high-risk PWID: a 76% decrease with 4× annual screens by year 2.

Figure 3Percentage decrease in incidence by infection and key population over time. The percentage reduction is estimated for different screening frequencies over a two-year period. In this dumbbell plot, the circle denotes the average reduction in year 1, while the square represents the corresponding reduction in year 2. Annual screening (1×) was available exclusively for men who have sex with men (MSM) and people who inject drugs (PWID) in the low-risk groups, with no 1× screen provided for the female sex workers (FSW) group. In contrast, screening frequencies of 2×, 3× and 4× per year were offered only to MSM and PWID in the high-risk groups and to all FSW. CT: Chlamydia trachomatis; HIV: human immunodeficiency virus; NG: Neisseria gonorrhoeae; SYP: syphilis.
Among MSM, Neisseria gonorrhoeae incidence shows a substantial decline, primarily due to its already high baseline observed incidence. Similarly, HIV also exhibits a significant reduction, largely driven by the high screening uptake rate. This effect is, however, smaller in magnitude as compared to other infections due to its already low prevalence. Screening strategies with 1× annual screening for any infection have a more pronounced effect on incidence reduction, as they target a larger population – MSM with lower partner numbers – whereas higher screening frequencies (2×, 3× and 4×) are limited to MSM with higher partner numbers, a much smaller population.
Among FSW, where observed incidence of Neisseria gonorrhoeae and Chlamydia trachomatis is high, screening has the greatest impact on reducing incidence for these two infections. Despite the already low HIV incidence in FSW, the high testing uptake rate results in a significant reduction in incidence.
For HCV in PWID, the impact of 1× annual screening is relatively smaller, reflecting the high test-positivity rate among PWID who don’t report sharing of drug use equipment. The impact of 1× annual screening on HIV is higher than 2× but smaller than 3× and 4× annual screening because of the larger number of PWID not sharing drug use equipment as well as the low prevalence in the population.
Figure 4 presents the estimated annual cost savings under different screening strategies by key population from the perspective of insurers. Cost savings are evaluated based on the type of insurance coverage – franchise-waiver or no franchise-waiver – and treatment costs (acute or chronic care). Given that acute-care treatment costs are typically the lowest, cost-savings are more limited under this framework.

Figure 4Cost savings under different screening strategies and insurance coverage. Each screening strategy reflects a combination of screening frequency and infection type. Cost savings are shown separately for key populations: (A) men who have sex with men (MSM), (B) female sex workers (FSW) and (C) people who inject drugs (PWID). Estimates are presented across insurance scenarios – with or without a franchise-waiver (FW) – and treatment coverage assumptions (acute or chronic care). Importantly, if a strategy is cost-saving under the “acute treatment, franchise-waiver” scenario, it remains cost-saving under all other, more expensive combinations. In contrast, strategies that are only cost-saving under the “chronic treatment, no franchise-waiver” scenario are not cost-saving in any other case. Red cells indicate strategies that are not cost-saving. All other colours represent cost-saving strategies, classified by cost and insurance assumptions as detailed in the figure legend. Please also note: 1× screening is offered only to low-risk MSM and PWID groups, which represent larger population segments compared to their high-risk counterparts. CT: Chlamydia trachomatis; HIV: human immunodeficiency virus; NG: Neisseria gonorrhoeae; SYP: syphilis.
Cost-saving outcomes were assessed across four evaluation scenarios, ordered by increasing cost assumptions: (1) acute treatment with franchise-waiver, (2) acute treatment without franchise-waiver, (3) chronic treatment with franchise-waiver, and (4) chronic treatment without franchise-waiver. A strategy deemed cost-saving under a more conservative cost scenario (acute treatment with franchise-waiver) is also considered cost-saving under all scenarios that are more costly to insurance providers. In figure 4, dark green indicates strategies that are cost-saving under the most conservative assumption – acute treatment with franchise-waiver – and thus also under all other evaluation scenarios. Light green reflects strategies that are cost-saving under acute treatment without franchise-waiver and under all subsequent scenarios, but not under the most conservative. Ochre denotes strategies that are cost-saving under both chronic treatment scenarios but not under either acute scenario. Pale yellow indicates strategies that are cost-saving only under the most generous and costly evaluation condition: chronic treatment without franchise-waiver. Red represents strategies that are not cost-saving under any of the four evaluation scenarios.
From a macroeconomic societal perspective, a cost saving is more likely when considering chronic-care costs, as these are generally higher than acute-care costs – except in the case of Neisseria gonorrhoeae and Chlamydia trachomatis. With a franchise-waiver, insurers bear a larger share of screening costs, making it more challenging for screening strategies to be cost-saving. Conversely, integrating screening into the health insurance framework without a franchise-waiver would impose a lower financial burden on insurers. Thus, strategies that are cost-saving under the “chronic treatment, no franchise-waiver” scenario are not cost-saving under any other scenario.
Overall, offering 1–4× annual screens to each key population is expected to be cost-saving for HIV, HCV and syphilis at different levels of treatment and insurance coverage. However, for Neisseria gonorrhoeae and Chlamydia trachomatis, cost savings are not anticipated under any combination of treatment and insurance coverage. These findings were robust under the different sensitivity scenarios conducted.
HIV had the lowest reduction in the absolute number of infections due to its already low prevalence, but the cost of treatment was the highest, thus making it cost-saving. Despite the large reductions in incidence for Neisseria gonorrhoeae and Chlamydia trachomatis, the high screening costs coupled with relatively low treatment costs make them unlikely to be cost-saving. Detailed results of screening impact on absolute values of infections prevented, screening and treatment costs are shown in the appendix in tables S7–S9.
Table 2 presents the estimated annual cost savings (in thousands of CHF) for each screening strategy, disaggregated by infection, key population, screening frequency and evaluation scenario over one year. Cost-saving potential is greatest for HIV, particularly among MSM with fewer than 12 sexual partners a year (MSM_LR), where annual screening (1×) yields over CHF 261 million in savings under the chronic treatment without franchise-waiver scenario. Substantial savings are also observed for high-frequency screening among MSM_HR and for HCV screening among PWID, especially those not sharing injection equipment. In contrast, screening for Neisseria gonorrhoeae and Chlamydia trachomatis consistently results in net financial losses, reflecting high screening costs relative to treatment costs. For syphilis, cost savings are modest and scenario-dependent, with benefits observed primarily under more generous cost evaluation assumptions.
Table 2Estimated cost savings by comparing screening costs with treatment costs prevented for different combinations of screening and treatment coverage and screening scenarios over one year.
| Infection | Key population | Screening frequency | Estimated cost savings (in thousands of CHF) | |||
| Acute treatment, franchise-waiver screening | Acute treatment, no franchise-waiver screening | Chronic treatment, franchise-waiver screening | Chronic treatment, no franchise-waiver screening | |||
| Human immunodeficiency virus (HIV) | MSM_LR | 1× | 17,111 | 19,616 | 258,818 | 261,323 |
| MSM_HR | 2× | 6,,203 | 6,940 | 88,700 | 89,437 | |
| 3× | 5967 | 6,713 | 86,411 | 87,157 | ||
| 4× | 5,800 | 6,550 | 84,751 | 85,501 | ||
| Female sex workers | 2× | −1,447 | −493 | 13,111 | 14,065 | |
| 3× | −1,721 | −760 | 10,411 | 11,372 | ||
| 4× | −1,913 | −945 | 8,539 | 9,507 | ||
| PWID_LR | 1× | 2,013 | 2,368 | 32,249 | 32,604 | |
| PWID_HR | 2× | 631 | 737 | 9,963 | 10,069 | |
| 3× | 591 | 698 | 9,550 | 9,657 | ||
| 4× | 566 | 675 | 9,339 | 9,448 | ||
| Syphilis | MSM_LR | 1× | −7,884 | −5,221 | −3,044 | −381 |
| MSM_HR | 2× | −2,225 | −1,440 | 580 | 1,365 | |
| 3× | −2,257 | −1,471 | 142 | 928 | ||
| 4× | −2,278 | −1,492 | −162 | 624 | ||
| Female sex workers | 2× | −3123 | −2023 | 702 | 1,802 | |
| 3× | −3171 | −2070 | 88 | 1,189 | ||
| 4× | −3,200 | −2,098 | −342 | 760 | ||
| Neisseria gonorrhoeae | MSM_LR | 1× | −78,535 | −53,125 | −78,821 | −53,411 |
| MSM_HR | 2× | −24,873 | −16,796 | −25,039 | −16,962 | |
| 3× | −26,197 | −17,705 | −26,334 | −17,842 | ||
| 4× | −26,981 | −18,243 | −27,099 | −18,361 | ||
| Female sex workers | 2× | −35,072 | −23,684 | −35,306 | −23,918 | |
| 3× | −36,945 | −24,968 | −37,139 | −25,162 | ||
| 4× | −38,045 | −25,724 | −38,213 | −25,892 | ||
| Chlamydia trachomatis | MSM_LR | 1× | −89,210 | −60,244 | −89,818 | −60,852 |
| MSM_HR | 2× | −28,758 | −19,411 | −28,978 | −19,631 | |
| 3× | −30,273 | −20,448 | −30,468 | −20,643 | ||
| 4× | −31,156 | −21,053 | −31,334 | −21,231 | ||
| Female sex workers | 2× | −36,976 | −24,988 | −37,183 | −25,195 | |
| 3× | −38,925 | −26,321 | −39,100 | −26,496 | ||
| 4× | −40,059 | −27,098 | −40,213 | −27,252 | ||
| Hepatitis C virus (HCV) | PWID_LR | 1× | 17,467 | 19,210 | −2,765 | −1,022 |
| PWID_HR | 2× | 7,259 | 7,790 | −620 | −89 | |
| 3× | 6,675 | 7,237 | −772 | −210 | ||
| 4× | 6,281 | 6,861 | −868 | −288 | ||
MSM_LR = men who have sex with men with less than 12 annual partners
MSM_HR = men who have sex with men with 12 or more annual partners
PWID_LR = people who inject drugs and do not share injecting equipment
PWID_HR = people who inject drugs and share injecting equipment
Savings are maximised under the chronic treatment without franchise-waiver scenario, which combines high treatment costs with lower insurer contributions to screening. Chronic treatment costs – such as lifelong antiretroviral therapy or HCV-related complications – substantially exceed those of acute care, enhancing the value of prevention. In the absence of a franchise-waiver, screening costs are partially borne by the insured, further reducing the financial burden on insurers. Consequently, strategies that prevent high-cost infections while limiting insurer liability for screening yield the greatest net savings.
However, it is important to note that the acute treatment with franchise-waiver scenario represents the lowest overall cost to insurers, as outlined in the aforementioned hierarchy of scenarios for evaluating cost savings. Interpretation of cost-saving results should therefore be contextualised alongside the absolute screening and treatment costs presented in tables S8 and S9 in the appendix.
Figure S1 demonstrates that our findings are generally robust to variations in assumptions regarding screening uptake rate, test positivity and onward transmission rate. Among MSM, the results remain unchanged. For FSW, a 10% increase in the test positivity rate renders syphilis screening cost-saving. Likewise, for PWID, a 10% increase in test positivity results in screening becoming cost-saving for HIV under the franchise-waiver scheme.
Our model accurately replicates the baseline incidence of the five infections under study at the current screening uptake rate and simulates a reduction in incidence across all key populations with increased screening. The most substantial decline is observed for human immunodeficiency virus (HIV) among men who have sex with men (MSM) and people who inject drugs (PWID) over time. Incorporating screening for HIV, syphilis and hepatitis C virus (HCV) into the health insurance framework is expected to be cost-saving. While screening has a notable impact on the incidence of Neisseria gonorrhoeae and Chlamydia trachomatis, it is not enough to offset the relatively low treatment cost and the high cost of screening. Therefore, integrating voluntary screening for these infections into the health insurance framework is unlikely to be cost-saving.
Our findings support the implementation of more frequent HIV screening for MSM and female sex workers (FSW), as well as at least biannual screening for people who inject drugs under a franchise-waiver. Although the number of cases prevented annually is relatively small, the associated cost savings are significant. The importance of expanding HIV screening coverage, particularly among vulnerable populations, has been well documented in the literature [17, 18]. Research also emphasises the benefits of frequent annual screenings in reducing incidence and improving viral suppression among people living with HIV, particularly within key populations such as MSM [19, 20]. Additionally, studies underscore the need for increased screening frequency among groups at higher risk within vulnerable populations such as MSM [21].
Similarly, for HCV, our results support the provision of more frequent screening for PWID, aligning with existing literature. Previous studies have highlighted the benefits of expanded general population screening in reducing prevalence and mitigating severe complications for individuals who were infected with contaminated blood products or injectables prior to the discovery of HCV [22, 23]. Since its discovery in 1989, HCV has primarily been transmitted through injectables. As a result, targeted and comprehensive screening strategies, combined with improved access to treatment, have been identified as crucial for eliminating HCV in vulnerable populations such as PWID and MSM living with HIV [24–26]. Importantly, expanded screening among PWID should be implemented in tandem with harm-reduction interventions such as needle and syringe programmes and opioid substitution therapy as these remain the cornerstone of primary prevention efforts [33].
Our study also aligns with findings from a recent modelling study, which showed that expanding screening from once to twice annually among HIV-positive MSM resulted in a 63.5% reduction in syphilis incidence. In contrast, the same increase in screening frequency among HIV-negative MSM led to a 12.8% reduction in incidence [2]. Similarly, quarterly syphilis screening (four times a year) was found to be the most effective strategy for reducing syphilis incidence among MSM with a high frequency of unprotected intercourse [27].
For Neisseria gonorrhoeae and Chlamydia trachomatis, although pooled swab testing can help lower screening costs, it would not be sufficient to make the intervention cost-saving, even with a substantial reduction in incidence observed in our results. A more targeted strategy is needed to identify the groups at highest risk within key populations and improve cost-effectiveness by combining focused screening with lower-cost strategies. The evidence in the literature on the effectiveness of Neisseria gonorrhoeae and Chlamydia trachomatis screening is inconclusive. While a hospital-based screening strategy for rectal Neisseria gonorrhoeae/Chlamydia trachomatis in MSM led to a 43% reduction in incidence, other studies found no strong evidence that Neisseria gonorrhoeae / Chlamydia trachomatis screening in MSM significantly impacts disease prevalence, nor that more frequent screening is more effective than annual screening [28, 29]. A randomised controlled trial (RCT) further showed no impact of Neisseria gonorrhoeae and Chlamydia trachomatis screening on incidence among pre-exposure prophylaxis-using MSM [30]. For Chlamydia trachomatis screening in the general population, a separate RCT found a limited impact, suggesting that broad population-based screening may not be an effective strategy for reducing incidence [31]. Moreover, some studies have questioned the clinical rationale for screening Chlamydia trachomatis infections in general, citing a lack of evidence for preventing long-term sequelae such as infertility, particular in MSM [34].
Notably, many of these studies focused either on general populations, which would have a lower infection prevalence than the groups in our study, or on populations with dense sexual networks, such as MSM on pre-exposure prophylaxis. Our study excludes pre-exposure prophylaxis users from the key populations and thus does not capture the densest segment of the MSM sexual networks. This distinction may explain why our results show a stronger impact of screening in reducing Neisseria gonorrhoeae and Chlamydia trachomatis prevalence in MSM and FSW who do not use pre-exposure prophylaxis in Switzerland. These two infections are more evenly distributed in the overall general MSM and FSW populations compared to syphilis, which is concentrated among pre-exposure prophylaxis-using and HIV-positive MSM.
Our findings highlight how cost savings from different screening strategies vary not only by infection type and key population but also by the structure of insurance coverage and underlying treatment cost assumptions. A strategy that appears cost-saving under chronic treatment scenarios without a franchise-waiver may not remain cost-saving under more conservative assumptions, such as acute care with a franchise-waiver. This gradient underscores the importance of clearly specifying the evaluation perspective and cost scenario when assessing the financial implications of sexually transmitted infection screening interventions. These distinctions are critical for informing health policy decisions and designing financially sustainable and equitable screening programmes. In addition, while more frequent screening leads to greater reductions in incidence, these benefits occur at increasing cost and with diminishing returns.
Cost savings also depend on the underlying incidence of infection within each key population. For example, HIV screening among MSM remains cost-saving even under more conservative assumptions, such as acute care with a franchise-waiver, whereas the same is not true for FSW. This likely reflects the higher baseline incidence and prevalence of HIV among MSM, which increases the potential for screening to detect and prevent more cases. Thus, the optimal frequency of screening should be determined based on local epidemiology, available resources and programme priorities.
Our study contributes to the growing, albeit small, body of research evaluating the impact of sexually transmitted infection screening on disease incidence in the Swiss context [2, 5, 6]. It is the first to examine this relationship for Neisseria gonorrhoeae and Chlamydia trachomatis while considering the cost implications for insurance providers. A key strength of our model is the use of a common Markov framework to simulate both viral and bacterial sexually transmitted infections, while accounting for their distinct transmission dynamics and natural histories. Additionally, we provide a comprehensive cost estimate for screening five different sexually transmitted infections in Switzerland, as well as the costs associated with treating both acute and chronic conditions or complications resulting from these infections. Another strength of our approach is the incorporation of risk-behaviour stratification within the defined key populations, enabling a more nuanced analysis of disease dynamics between the two risk groups. Finally, although pre-exposure prophylaxis users were excluded from the analysis, this does not compromise the generalisability of our findings within the non–pre-exposure prophylaxis-using MSM population. While pre-exposure prophylaxis users constitute a small subgroup – less than 7% of the estimated MSM population in Switzerland – with higher sexual risk behaviours and sexually transmitted infection prevalence, they are already systematically screened through established programmes [32]. In contrast, our analysis focuses on expanding access to screening for vulnerable populations with limited access to structured sexually transmitted infection screening.
There are also some limitations to our analysis. First, due to data limitations, we are unable to account for variations in disease dynamics and behaviour within key populations, which may not accurately capture the intragroup differences. Second, we do not consider the site of swabbing for Neisseria gonorrhoeae and Chlamydia trachomatis screening, which is an important factor, as genital infections are more likely to lead to complications and, therefore, have higher expected treatment costs. Additionally, our assumption that a reduction in the cost of screening, whether offered with or without a franchise-waiver, has the same effect on screening behaviour may not hold. Offering asymptomatic screening without a franchise-waiver through the insurance framework may be more expensive for the test-takers, potentially leading to a lower impact on screening uptake. Finally, we assume a linear relationship between screening frequency and its impact on transition probabilities, due to a lack of data to inform a non-linear relationship, where increasing screening frequency might result in diminishing returns in uptake.
Future research could focus on more specific subgroups, particularly for infections with less evidence, such as Neisseria gonorrhoeae and Chlamydia trachomatis among HIV-positive or pre-exposure prophylaxis-using MSM. Additionally, future modelling studies may consider the timing of screening, as diagnostic sensitivity varies depending on the duration of infection. Finally, since most decision-making is driven by cost-effectiveness rather than just cost-savings, a comprehensive cost-effectiveness analysis, especially for Neisseria gonorrhoeae and Chlamydia trachomatis, considering both the costs prevented through case prevention and the quality-of-life improvements from earlier diagnosis and treatment, could provide stronger evidence for the economic efficiency of screening these infections.
Expanding access to screening among key populations in Switzerland can substantially reduce the incidence of HIV, HCV, syphilis, Neisseria gonorrhoeae and Chlamydia trachomatis. Our model indicates that incorporating regular screening for HIV, HCV and, in selected contexts, syphilis into the national health insurance framework could yield meaningful cost savings for insurers, especially when long-term treatment costs are considered and screening is offered without a franchise-waiver by maintaining deductible thresholds for individuals.
Although our model showed a substantial reduction in Neisseria gonorrhoeae and Chlamydia trachomatis incidence with increased screening, the high screening costs combined with relatively low treatment costs meant these strategies were not financially viable under the scenarios evaluated. This highlights the potential value of more targeted screening approaches, possibly using finer risk stratifications than applied in this study, and the use of cost-saving diagnostic methods such as pooled testing.
The data used in this study was obtained from participating Voluntary Counselling and Testing centres (VCTs) in Switzerland (BerDa) and were provided to the research team under strict data use agreements for the duration of the study. The datasets were deidentified but remain the property of the individual VCTs and were deleted from our systems following completion of the analysis, in accordance with these agreements. As such, we are unable to share the data publicly or upon request. Interested researchers may contact the relevant VCTs directly to enquire about access, subject to their institutional data governance policies and approvals. Data dictionaries and related documents are not publicly available.
Open science statement: This study is a secondary analysis of anonymised data collected through routine sexually transmitted infection testing and service delivery. As it does not constitute a clinical trial, registration in a trial registry was not applicable. Although no formal protocol was prepared, a detailed analysis plan was included in the original funding proposal and shared with both the funders and collaborating data-providing centres. No deviations from this analysis plan occurred.
All analytical code used in the study will be made publicly available via GitHub prior to publication, including details of the software environment, packages and versioning. The code will be released under an open-source licence and linked to in the final manuscript.
We sincerely thank Athos Staub for his assistance in organising the study, for offering high-level feedback and for his continued support with the project. We also acknowledge Barbara Jakopp and the Federal Commission for Issues relating to Sexually Transmitted Infections, Working Group 3 for their significant contributions to estimating the costs of screening and treatment for different infections. We would also like to extend our thanks to Benjamin Hampel for sharing his expertise on the clinical context of sexually transmitted infection screening in Switzerland.
We are grateful to Claudia Scheuter and Guido Biscontin for their guidance in refining the analytical approach and shaping the direction of the analysis. We also thank Marcel Tanner and Hannah Tough for their high-level guidance and feedback on the project. Finally, we are grateful to the entire EKSI for their valuable feedback on the modelling process and results.
Finally, we extend our warmest thanks to the following voluntary counselling and testing centres for their cooperation with data sharing: Aids-Hilfe beider Basel, LadyCheck; Aids-Hilfe beider Basel, Checkpoint; Seges, Sexuelle Gesundheit Aargau; Checkin Zollstrasse, Zurich; Stadtmission ZH / Isla Victoria; Centre de santé sexuelle Fribourg; Kantonsspital St. Gallen; Unisanté; Perspektive Thurgau; Générations Séxualités Neuchâtel; Checkpoint Luzern / S&X Sexuelle Gesundheit Zentralschweiz; Planning Familial (La Chaux de Fonds); Checkpoint Zürich; Test-in Zürich; Aids-Hilfe Graubünden; Centre Empreinte; Spital Thurgau; Checkpoint Vaud; and SIPE Valais.
This project received funding from the Federal Office of Public Health (FOPH) in Switzerland.
All authors have completed and submitted the International Committee of Medical Journal Editors form for disclosure of potential conflicts of interest. No potential conflict of interest related to the content of this manuscript was disclosed.
1. Federal Office of Public Health. National Programme on HIV and other STIs [Internet]. 2024 [cited 2025 Feb 14]. Available from: https://www.bag.admin.ch/bag/de/home/strategie-und-politik/nationale-gesundheitsstrategien/nationales-programm-hiv-hep-sti-naps.html
2. Balakrishna S, Salazar-Vizcaya L, Schmidt AJ, Kachalov V, Kusejko K, Thurnheer MC, et al.; Swiss HIV Cohort Study (SHCS). Assessing the drivers of syphilis among men who have sex with men in Switzerland reveals a key impact of screening frequency: A modelling study. PLOS Comput Biol. 2021 Oct;17(10):e1009529. doi: https://doi.org/10.1371/journal.pcbi.1009529
3. Federal Office of Public Health (FOPH). Voluntary counselling and testing [Internet]. Swiss Confederation; 2024 [cited 2025 Apr 4]. Available from: https://www.bag.admin.ch/bag/en/home/krankheiten/krankheiten-im-ueberblick/sexuell-uebertragbare-infektionen/freiwillige-beratung-und-testung.html
4. Schmidt AJ, Marcus U. What’s on the rise in Sexually Transmitted Infections? Lancet Reg Health Eur. 2023 Oct;34:100764. doi: https://doi.org/10.1016/j.lanepe.2023.100764
5. Schmidt AJ, Rasi M, Esson C, Christinet V, Ritzler M, Lung T, et al. The Swiss STAR trial - an evaluation of target groups for sexually transmitted infection screening in the sub-sample of men. Swiss Med Wkly. 2020 Dec;150(5153):w20392. doi: https://doi.org/10.4414/smw.2020.20392
6. Vernazza PL, Rasi M, Ritzler M, Dost F, Stoffel M, Aebi-Popp K, et al. The Swiss STAR trial - an evaluation of target groups for sexually transmitted infection screening in the sub-sample of women. Swiss Med Wkly. 2020 Dec;150(5153):w20393. doi: https://doi.org/10.4414/smw.2020.20393
7. AIDS.ch. Leitfaden Safer Sex [Internet]. [cited 2024 Mar 21]. Available from: https://shop.aids.ch/de/A~1911~45/2~110~Shop/Infomaterial/Schutz-vor-HIV-und-STI/Leitfaden-Safer-Sex/deu-fra
8. Dr. Gay. Testing advice [Internet]. 2024 [cited 2025 Feb 14]. Available from: https://drgay.ch/en/safer-sex/tested-and-vaccinated/testing-advice
9. Love Life. STI tests: Important for your sexual health [Internet]. 2024 [cited 2025 Feb 14]. Available from: https://lovelife.ch/de/testen
10. SwissPrepared. SwissPrepared: Pandemic preparedness in Switzerland [Internet]. 2025 [cited 2025 Feb 21]. Available from: https://www.swissprepared.ch/en/
11. Federal Office of Public Health (FOPH). HIV-Test auf Initiative der Ärztin oder des Arztes (Provider Initiated Counselling and Testing, PICT): Medizinische Empfehlungen (BAG Bulletin 21/15) [Internet]. 2021 [cited 2025 Feb 25]. Available from: https://www.bag.admin.ch/dam/bag/de/dokumente/mt/p-und-p/richtlinien-empfehlungen/pict-hiv-test-auf-initiative-des-arztes.pdf.download.pdf/bu-21-15-pict-hiv.pdf
12. Weatherburn P, Hickson F, Reid DS, Marcus U, Schmidt AJ. European Men-Who-Have-Sex-With-Men Internet Survey (EMIS-2017): design and methods. Sex Res Soc Policy. 2020;17(4):543–57. doi: https://doi.org/10.1007/s13178-019-00413-0
13. Swissmedic. Swissmedic - The Swiss Agency for Therapeutic Products [Internet]. 2024 [cited 2025 Feb 14]. Available from: https://www.swissmedic.ch/swissmedic/de/home.html
14. Spezialitätenliste. Spezialitätenliste (SL) und Geburtsgebrechen-Spezialitätenliste (GGSL) by the BAG/FOPH [Internet]. 2024 [cited 2025 Feb 14]. Available from: https://www.spezialitätenliste.ch
15. TARMED. Tarifstruktur TARMED by the BAG/FOPH [Internet]. 2018 [cited 2025 Feb 14]. Available from: https://www.bag.admin.ch/bag/de/home/versicherungen/krankenversicherung/krankenversicherung-leistungen-tarife/Aerztliche-Leistungen-in-der-Krankenversicherung/Tarifsystem-Tarmed.html
16. Swiss Society of Infectious Diseases. SSI guidelines [Internet]. 2024 [cited 2024 May 11]. Available from: https://ssi.guidelines.ch
17. Wainberg MA, Hull MW, Girard PM, Montaner JS. Achieving the 90-90-90 target: incentives for HIV testing. Lancet Infect Dis. 2016 Nov;16(11):1215–6. doi: https://doi.org/10.1016/S1473-3099(16)30383-8
18. UNAIDS. 90–90–90: An ambitious treatment target to help end the AIDS epidemic [Internet]. 2014 [cited 2025 Feb 14]. Available from: https://www.unaids.org/sites/default/files/media_asset/90-90-90_en.pdf
19. Neilan AM, Bulteel AJ, Hosek SG, Foote JH, Freedberg KA, Landovitz RJ, et al. Cost-effectiveness of Frequent HIV Screening Among High-risk Young Men Who Have Sex With Men in the United States. Clin Infect Dis. 2021 Oct;73(7):e1927–35. doi: https://doi.org/10.1093/cid/ciaa1061
20. Phillips AN, Cambiano V, Miners A, Lampe FC, Rodger A, Nakagawa F, et al. Potential impact on HIV incidence of higher HIV testing rates and earlier antiretroviral therapy initiation in MSM. AIDS. 2015 Sep;29(14):1855–62. doi: https://doi.org/10.1097/QAD.0000000000000767
21. DiNenno EA, Prejean J, Delaney KP, Bowles K, Martin T, Tailor A, et al. Evaluating the Evidence for More Frequent Than Annual HIV Screening of Gay, Bisexual, and Other Men Who Have Sex With Men in the United States: Results From a Systematic Review and CDC Expert Consultation. Public Health Rep. 2018;133(1):3–21. doi: https://doi.org/10.1177/0033354917738769
22. Cramp ME, Rosenberg WM, Ryder SD, Blach S, Parkes J. Modelling the impact of improving screening and treatment of chronic hepatitis C virus infection on future hepatocellular carcinoma rates and liver-related mortality. BMC Gastroenterol. 2014 Aug;14(1):137. doi: https://doi.org/10.1186/1471-230X-14-137
23. Coffin PO, Scott JD, Golden MR, Sullivan SD. Cost-effectiveness and population outcomes of general population screening for hepatitis C. Clin Infect Dis. 2012 May;54(9):1259–71. doi: https://doi.org/10.1093/cid/cis011
24. Durham DP, Skrip LA, Bruce RD, Vilarinho S, Elbasha EH, Galvani AP, et al. The impact of enhanced screening and treatment on hepatitis C in the United States. Clin Infect Dis. 2016 Feb;62(3):298–304. doi: https://doi.org/10.1093/cid/civ894
25. Houghton M. Discovery of the hepatitis C virus. Liver Int. 2009 Jan;29(s1 Suppl 1):82–8. doi: https://doi.org/10.1111/j.1478-3231.2008.01925.x
26. Kusejko K, Salazar-Vizcaya L, Shah C, Stöckle M, Béguelin C, Schmid P, et al.; Swiss HIV Cohort Study. Sustained Effect on Hepatitis C Elimination Among Men Who Have Sex With Men in the Swiss HIV Cohort Study: A Systematic Re-Screening for Hepatitis C RNA Two Years Following a Nation-Wide Elimination Program. Clin Infect Dis. 2022 Nov;75(10):1723–31. doi: https://doi.org/10.1093/cid/ciac273
27. Tuite AR, Fisman DN, Mishra S. Screen more or screen more often? Using mathematical models to inform syphilis control strategies. BMC Public Health. 2013 Jun;13(1):606. doi: https://doi.org/10.1186/1471-2458-13-606
28. Chesson HW, Bernstein KT, Gift TL, Marcus JL, Pipkin S, Kent CK. The cost-effectiveness of screening men who have sex with men for rectal chlamydial and gonococcal infection to prevent HIV Infection. Sex Transm Dis. 2013 May;40(5):366–71. doi: https://doi.org/10.1097/OLQ.0b013e318284e544
29. Tsoumanis A, Hens N, Kenyon CR. Is Screening for Chlamydia and Gonorrhea in Men Who Have Sex With Men Associated With Reduction of the Prevalence of these Infections? A Systematic Review of Observational Studies. Sex Transm Dis. 2018 Sep;45(9):615–22. doi: https://doi.org/10.1097/OLQ.0000000000000824
30. Vanbaelen T, Rotsaert A, Van Landeghem E, Nöstlinger C, Vuylsteke B, Platteau T, et al. Do pre-exposure prophylaxis (PrEP) users engaging in chemsex experience their participation as problematic and how can they best be supported? Findings from an online survey in Belgium. Sex Health. 2023 Oct;20(5):424–30. doi: https://doi.org/10.1071/SH23037
31. Hocking JS, Temple-Smith M, Guy R, Donovan B, Braat S, Law M, et al.; ACCEPt Consortium. Population effectiveness of opportunistic chlamydia testing in primary care in Australia: a cluster-randomised controlled trial. Lancet. 2018 Oct;392(10156):1413–22. doi: https://doi.org/10.1016/S0140-6736(18)31816-6
32. Aids-Hilfe Schweiz. Data on HIV and AIDS [Internet]. 2025 Jul 24 [cited 2025 Feb 14]. Available from: https://aids.ch/en/knowledge/topics/data/
33. Platt L, Minozzi S, Reed J, Vickerman P, Hagan H, French C, et al. Needle and syringe programmes and opioid substitution therapy for preventing HCV transmission among people who inject drugs: findings from a Cochrane Review and meta-analysis. Addiction. 2018 Mar;113(3):545–63. doi: https://doi.org/10.1111/add.14012
34. Williams E, Williamson DA, Hocking JS. Frequent screening for asymptomatic chlamydia and gonorrhoea infections in men who have sex with men: time to re-evaluate? Lancet Infect Dis. 2023 Dec;23(12):e558–66.
35. Bihl F, Bruggmann P, Castro Batänjer E, Dufour JF, Lavanchy D, Müllhaupt B, et al. HCV disease burden and population segments in Switzerland. Liver Int. 2021;41(12):2803–14.
36. Bruggmann P, Blach S, Deltenre P, Fehr J, Kouyos R, Lavanchy D, et al. Hepatitis C virus dynamics among intravenous drug users suggest that an annual treatment uptake above 10% would eliminate the disease by 2030. Swiss Med Wkly. 2017 Nov;147(4546):w14543.
37. Schmidt AJ, Altpeter E. The Denominator problem: estimating the size of local populations of men-who-have-sex-with-men and rates of HIV and other STIs in Switzerland. Sex Transm Infect. 2019 Jun;95(4):285–91.
38. UNAIDS. Switzerland [Internet]. Geneva: UNAIDS; 2021 [cited 2024 Mar 5]. Available from: https://www.unaids.org/en/regionscountries/countries/switzerland
39. EMIS Project. The European Men-Who-Have-Sex-With-Men Internet Survey [Internet]. 2024 Jul 20 [cited 2025 Feb 14]. Available from: https://www.emis-project.eu
40. Schmidt AJ, Rasi M, Esson C, Christinet V, Ritzler M, Lung T, et al. The Swiss STAR trial - an evaluation of target groups for sexually transmitted infection screening in the sub-sample of men. Swiss Med Wkly. 2020 Dec;150(5153):w20392. doi: https://doi.org/10.4414/smw.2020.20392
41. Bigler D, Surial B, Hauser CV, Konrad T, Furrer H, Rauch A, et al. Prevalence of STIs and people’s satisfaction in a general population STI testing site in Bern, Switzerland. Sex Transm Infect. 2023 Jun;99(4):268–71.
42. United Nations Office on Drugs and Crime (UNODC). Ending an epidemic: HCV treatment for people who inject drugs (PWID) [Internet]. 2018 [cited 2025 Feb 14]. Available from: https://www.unodc.org/documents/commissions/CND/2019/Contributions/Civil_Society/2018_IAS_Brief_Ending_an_epidemic_HCV_treatment_for_PWID.pdf
43. Nevin RL, Shuping EE, Frick KD, Gaydos JC, Gaydos CA. Cost and effectiveness of Chlamydia screening among male military recruits: markov modeling of complications averted through notification of prior female partners. Sex Transm Dis. 2008 Aug;35(8):705–13.
44. Park IU, Tran A, Pereira L, Fakile Y. Sensitivity and specificity of treponemal-specific tests for the diagnosis of syphilis. Clin Infect Dis. 2020 Jun;71 Suppl 1:S13–20.
54. Vetter BN, Ongarello S, Tyshkovskiy A, Alkhazashvili M, Chitadze N, Choun K, et al. Sensitivity and specificity of rapid hepatitis C antibody assays in freshly collected whole blood, plasma and serum samples: A multicentre prospective study. PLoS One. 2020 Dec;15(12):e0243040.
46. Kohler P, Schmidt AJ, Cavassini M, Furrer H, Calmy A, Battegay M, et al.; Swiss HIV Cohort Study. The HIV care cascade in Switzerland: reaching the UNAIDS/WHO targets for patients diagnosed with HIV. AIDS. 2015 Nov;29(18):2509–15.
47. Wandeler G, Dufour JF, Bruggmann P, Rauch A. Hepatitis C: a changing epidemic. Swiss Med Wkly. 2015 Feb;145(506):w14093.
48. Garnett GP, Aral SO, Hoyle DV, Cates W Jr, Anderson RM. The natural history of syphilis. Implications for the transmission dynamics and control of infection. Sex Transm Dis. 1997 Apr;24(4):185–200.
49. Garnett GP, Mertz KJ, Finelli L, Levine WC, St Louis ME. The transmission dynamics of gonorrhoea: modelling the reported behaviour of infected patients from Newark, New Jersey. Philos Trans R Soc Lond B Biol Sci. 1999 Apr;354(1384):787–97. doi: https://doi.org/10.1098/rstb.1999.0431
50. Paltiel AD, Weinstein MC, Kimmel AD, Seage GR 3rd, Losina E, Zhang H, et al. Expanded screening for HIV in the United States—an analysis of cost-effectiveness. N Engl J Med. 2005 Feb;352(6):586–95.
51. Potterat JJ, Zimmerman-Rogers H, Muth SQ, Rothenberg RB, Green DL, Taylor JE, et al. Chlamydia transmission: concurrency, reproduction number, and the epidemic trajectory. Am J Epidemiol. 1999 Dec;150(12):1331–9.
52. Cui M, Qi H, Zhang T, Wang S, Zhang X, Cao X, et al. Symptomatic HIV infection and in-hospital outcomes for patients with acute myocardial infarction undergoing percutaneous coronary intervention from national inpatient sample. Sci Rep. 2024 Apr;14(1):9832.
53. European Centre for Disease Prevention and Control. Chlamydia infection [Internet]. 2024 Aug 5 [cited 2025 Feb 14]. Available from: https://www.ecdc.europa.eu/en/chlamydia-infection
54. Maheshwari A, Ray S, Thuluvath PJ. Acute hepatitis C. Lancet. 2008 Jul;372(9635):321–32.
55. Martín-Sánchez M, Fairley CK, Ong JJ, Maddaford K, Chen MY, Williamson DA, et al. Clinical presentation of asymptomatic and symptomatic women who tested positive for genital gonorrhoea at a sexual health service in Melbourne, Australia. Epidemiol Infect. 2020 Sep;148:e240.
56. Grebely J, Matthews S, Causer LM, Feld JJ, Cunningham P, Dore GJ, et al. We have reached single-visit testing, diagnosis, and treatment for hepatitis C infection, now what? Expert Rev Mol Diagn. 2024 Mar;24(3):177–91.
The appendix is available in the PDF version of the manuscript at https://doi.org/10.57187/s.4581.